Томография механических свойств

В традиционном методе индентирования (ISO 14577) определяются механические свойства материала в одной области на одной глубине.
В приборах серии «НаноСкан» реализован метод многоциклового нагружения с частичной разгрузкой (partial unload technique), позволяющий измерить механические свойства на разных глубинах за одно вдавливание индентора в поверхность образца.

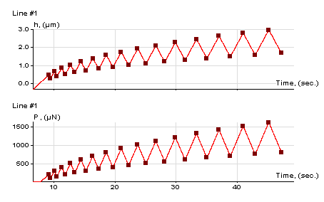
В данном методе разгрузка производится до определенной доли от величины максимального нагружения, на каждом следующем цикле происходит повторное нагружение на большую величину Рис. 1, Рис. 2.
В приборах серии «НаноСкан» реализован метод построения томограммы твёрдости и модуля упругости приповерхностного слоя образца. Метод основан на сочетании двух методов: метода многоциклового нагружения и метода картирования (нанесение серии индентов в квадратной сетке), что позволяет получать распределение механических свойств материала в объёме (томограмму). Томограмма может быть построена по поверхности образца размером до 10 см и на глубину до 10 мкм. Разрешение прибора позволяет начинать измерение механических свойств с глубин в несколько десятков нанометров. Латеральное разрешение определяется размером пластических отпечатков остающихся после испытания нагружением и составляет порядка десятков микрон.
Рис. 1 Временная диаграмма глубины погружения индентора и силы нагружения при многоцикловом индентировании.
Рис. 2 График зависимости силы нагружения от глубины индентирования при многоцикловом индентировании.